本文将详细探讨成人高考的考生是否可以参加全国大学英语四、六级考试(CET),并详述报名流程。全国大学英语四、六级考试是我国高校中非常重要的英语能力测试,常用于衡量学生的英语水平。许多成人教育的参与者也希望通过这样的考试来证明自己的英语能力,并提升就业竞争力。
在探讨这个问题之前,我们需要明确什么是

成人高考
。成人高考即成人高等学校招生全国统一考试,是我国为解决在职人员或社会其他成员继续接受高等教育需求而设立的一种全国性考试制度。通常包括高起专、高起本和专升本三大类。成人高考的优势在于其灵活性强,符合不同人群的学习进度和生活状态。关于是否可以参加英语四六级考试,我们需要了解四六级考试的报考条件。根据规定,全国大学英语四六级考试主要面向全日制普通高等院校本科、专科在校生及硕士研究生开放。换句话说,成人高考的学生如果是在读状态,并且所属高校允许其参加四六级考试,那么是可以报名参加的。但是,需要注意的是,不同高校可能对成人教育学生参加四六级考试有不同的政策,因此具体情况还需与所在学校确认。
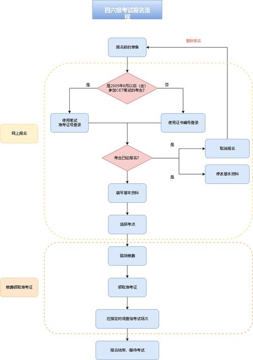
接下来,我们详细介绍四六级考试的

报名流程
。首先,通常情况下四六级的报名分为两个阶段:信息采集和网上报名。具体步骤如下:1. **信息采集**:在各大院校开通四六级报名系统期间,符合条件的学生需要到所在学校的教务处或相关部门进行个人信息采集。这一步骤主要是为了确保考生的基本信息准确无误,如姓名、学号、身份证信息等。同时,还会进行照片采集,这些信息都将用于制作准考证及其他考试材料。
2. **网上报名**:完成信息采集后,考生需要在指定时间内登录四六级考试报名官方网站进行网上报名。在该平台上,考生需要选择报考的级别(四级或六级),并填写相关报名信息。一般来说,网上报名要求考生支付一定的报名费,费用具体数额可参考官网通知。
3. **获取准考证**:在考试前一周左右,考生需要再次登录四六级考试报名网站,下载并打印准考证。准考证上将标明考生的考场信息以及考试时间等关键内容,是考生进入考场的重要凭证,务必要确保其信息无误。
4. **备考准备**:对于成人高考学生而言,由于生活和工作的压力,更加需要合理安排复习时间,结合工作和生活来制定有效的学习计划。可以利用移动设备随时随地进行单词记忆,听力练习等。此外,针对历年真题进行模拟训练,也能帮助考生更好地掌握考试重点。
成人高考学生参加四六级考试,不仅可以检验自己的英语水平,还可以因此增强自信心,为未来进一步的职业发展打下基础。然而,也要注意保持心理健康,平衡好工作、学习和考试之间的关系。
总之,成人高考的考生在具备相关条件下,是可以参加全国大学英语四、六级考试的。但由于不同地区、不同学校的具体政策可能有所差异,建议考生在报名前与所属学校进行充分沟通,确保自己符合法定的报考条件及程序。通过科学的学习和合理的规划,相信每位考生都能在四六级考试中取得理想的成绩。